Language selection

Search


Audit of Governance

CNSC Website User Survey

Share your experience in using our website by completing our survey. The survey should take you less than 10 minutes to complete.

Executive Summary

The Canadian Nuclear Safety Commission (CNSC) undertook a comprehensive audit of its governance framework as part of its commitment to continuous improvement and modernization. This audit assessed whether the CNSC’s governance structures, processes, and practices are effectively supporting strategic decision-making, risk management, and organizational accountability.

Why this is important

Governance ensures accountability, transparency, and effective decision making. It helps manage resources efficiently, reduces risks and supports the consistent implementation of policies. Strong governance builds trust and strengthens the performance and integrity of operations.

Key findings

The audit concludes that the CNSC’s governance model is grounded in strong structural foundations: it includes formally established committees, clearly articulated terms of reference (TOR) and active executive engagement. These features reflect a sincere commitment to sound governance.

The audit also revealed opportunities to delineate and clarify overlapping mandates, role ambiguity, inconsistent documentation, and underdeveloped project governance. Collectively, these reduce the efficiency, clarity, and strategic value of governance activities. Governance processes are often siloed, with limited integration, centralized coordination, or mechanisms to ensure consistent strategic focus across all bodies.

The audit offers a moderate assurance opinion: the CNSC has effective governance structures in place, but enhancements are required to ensure that those structures operate as an integrated, strategically focused, and risk-aware system. The recommendations are designed to help the CNSC move from structural compliance to performance-based governance, ensuring that every meeting, process, and decision contributes directly to its regulatory mission and strategic goals.

This engagement includes 3 recommendations to address the above-noted areas for improvement regarding governance mandates, roles and responsibilities and decision making; strategic focus and documentation; and project governance. Management agrees with the recommendations, and its responses indicate its commitment to take action.

1. Background

The CNSC regulates the use of nuclear energy and materials to protect health, safety, security and the environment; to implement Canada’s international commitments on the peaceful use of nuclear energy; and to disseminate objective scientific, technical and regulatory information to the public.

In recent years, the CNSC has experienced significant organizational change driven by internal transformation initiatives, external pressures, and evolving industry demands. Between 2019 and 2021, the CNSC undertook a comprehensive strategic review entitled Project Athena, with the mandate to reduce expenditures, reallocate resources from lower to higher priorities and make reinvestment decisions where needed. Project Athena resulted in the creation of the Transformation Management Office (TMO) in 2023, to lead transformation initiatives.

In 2021, the CNSC completed a review of its senior-level committee structure, resulting in changes to its committee structures (the current committee structure is outlined in appendix B). The COVID-19 pandemic further accelerated change within the organization. In response, the CNSC implemented a remote work policy, enabling greater flexibility and increasing participation in open governance committee meetings. Leadership continuity has also evolved, with 3 of 6 executive members assuming their roles since 2024.

The Canadian nuclear industry is currently innovating and expanding, and the CNSC is growing to meet the demand. Change is approaching the organization from many angles and creating high workloads. In January 2025, the CNSC began a lean strategic planning exercise to reduce and focus its strategic priorities, to ensure readiness for a changing nuclear landscape and to achieve better results. In April 2025, it released an updated vision and mission, followed by the new strategic priorities in June 2025. While the full strategic plan will be released in fall 2025, leadership across the organization is now advancing initiatives under each of the new strategic priorities, with some identified as early “quick start” initiatives. This includes an initiative to establish clear accountabilities to support efficient decision making, for which governance at the CNSC figures prominently as a specific issue.

As such, the observations and recommendations included in this report support the new strategic plan and the clear accountabilities initiative mentioned above, by identifying opportunities to streamline governance structures and practices, strengthen decision making, and support consistent, accountable oversight as the organization continues to grow and adapt.

2. Authority

This audit is part of the CNSC’s approved Risk-Based Audit and Evaluation Plan for 2024–25 to 2025–26.

3. Objective, scope and approach

The audit objective was to provide assurance that the CNSC’s governance framework (structures, processes and practices) is in place and functioning effectively to enable the CNSC to achieve its mandate and deliver on its strategic priorities.

The audit reviewed governance activities (committee structures, decision-making protocols, and reporting processes) as they relate to the CNSC’s operations over the past 2 fiscal years, from April 2022 to January 2025.

Committees in and out of scope are outlined in appendix A.

4. Statement of conformance

This internal audit was conducted in conformance with the International Standards for the Professional Practice of Internal Auditing, and in accordance with the Treasury Board Policy on Internal Audit and Directive on Internal Audit.

5. Findings and Observations

5.1 Governance Mandates, Roles and Responsibilities and Decision-Making

Governance mandates, roles and responsibilities, and decision making refer to the structures, systems, authorities and practices that an organization has in place to establish its strategic direction.

Why it matters

Clear and up-to-date committee mandates help governance bodies remain focused on their strategic objectives and maintain strong accountability. Performing regular reviews of key governance structures supports effective oversight and ensures governance remains aligned with evolving organizational priorities and operating environments.

Key findings

A functional overlap exists among several senior committees (notably the Executive Team (ET), the Integrated Planning and Resource Management Committee (IPRMC), and the Management Committee (MC)), resulting in the same agenda items being presented multiple times across different bodies, often comprised of many of the same individual members.

The original purpose of MC no longer aligns with current organizational priorities, resulting in an inefficient use of resources.

The majority of decision making takes place at the senior executive level (ET and IPRMC). As such, there are opportunities to delegate increased decision-making authorities to the DG-level, to increase the efficiency of CNSC’s governance framework and ease the burden on the most senior committees, when appropriate.

Governance mandates

All in-scope governance bodies have formal TOR, which define mandates, reporting relationships, and general decision-making responsibilities. These serve as a foundational reference point and are broadly aligned with the CNSC’s organizational structure.

Figure 1: Committee mandates
ET

To provide high-level, strategic direction to guide business operational plans and priorities, address time sensitive and critical emerging issues specific to the CNSC mandate. This committee serves as a senior-level decision-making body.

Decision makers: President, EVP and all VPs

IPRMC

To provide higher-level direction and approval concerning the allocation and re-allocation of CNSC resources (people, technological, financial) to achieve optimal performance and achievement of CNSC objectives/priorities. This committee serves as a senior-level decision-making body.

Decision-makers: President, EVP and all VPs

MC

To provide an open forum for organizational decision making (particularly on matters of policy), build support and alignment across the CNSC for organizational direction and ensure clear dissemination of information.

Decision makers: President, EVP, all VPs and Chief of Staff

Director General Advisory Committee (DGAC)

To provide a single forum for DGs to meet, share advice and guidance while maintaining oversight of corporate-wide initiatives and priorities.

Membership: DGs (and directors who report to a VP)

Operations Management Committee (OMC)

To provide a venue with unified leadership across ROB and TSB for discussion, guidance or rendering decision on operational issues.

Decision makers: EVP, VP, DGs

Regulatory Framework Steering Committee (RFSC)

To provide direction, input and approve the Regulatory Framework.

Decision makers: DGs

Roles and responsibilities of specific CNSC committees

The audit found that despite the existence of TOR and distinct mandates, functional overlap exists among several senior committees (notably ET, IPRMC, and MC), resulting in the same items being presented multiple times across bodies and duplicating discussions. This may be in part due to the evolution of the 3 senior-level committees:

  • ET is a long-standing committee where members manage day-to-day emerging issues and act as the most senior-level decision-making body to address strategic, time-relevant and/or sensitive matters. ET is regarded as the President’s weekly meeting with the Executive Team, that includes day-to-day operational and administrative updates on regular business.
  • IPRMC was established in 2019, with the purpose of focusing on financial and human resource matters. The committee was created to lay the foundation for a more robust, transparent, and integrated planning system in the long term. It is viewed as a relatively new committee and has not been part of previous committee reviews.
  • MC meeting attendance increased significantly during the pandemic, with records showing between 200 and 400 employees in attendance. The openness of MC was a contributing factor to the creation of IPRMC where senior management could have more open and frank discussions. The CNSC’s approach of holding open MC meetings is highly unusual within the federal government and has become an embedded part of its organizational culture and expectations. According to the 2021 Review of CNSC’s Senior-Level Committee Structure, the open-to-all nature was valued by management and supports transparent information, while executive members have highlighted that participation increases the level of effort. Often items are presented first to IPRMC for approval before being presented for information to MC.

To supplement information obtained through interviews and documentation reviews, an anonymous survey was employed. Members of the CNSC’s senior management cadre were surveyed to gather broad-based perspectives on the CNSC’s governance practices. As per the results of the audit survey, a high percentage of survey respondents perceived duplication of roles across governance committees: 94% for MC, 92% for IPRMC, and 80% for ET. These findings suggest that committee boundaries and functions are not clearly differentiated in practice, despite the existence of formal documentation. The audit survey identified that senior management respondents feel some uncertainty about committee roles and responsibilities, particularly between ET and IPRMC.

The survey data shows that 94% of respondents indicated that there is a duplication of roles between MC and other committees. Qualitative feedback also highlighted a widely held perception that MC’s role has shifted away from strategic decision-making toward passive information dissemination. A review of MC’s agendas and minutes for a 12-month period, covering 11 consecutive meetings, corroborated the feedback. The audit noted that out of a total of 20 presentations over the period of review, 12 were previously presented to IPRMC or ET, of which 9 were related to regular financial or corporate planning updates. Of the remaining 8 presentations, all were presented for information purposes only and not for decision-making. Although MC’s TOR were recently updated (December 2024), the audit found that the committee no longer fulfills its intended role as a decision-making body and that the TOR included specific areas of decision making already documented as part of IPRMC’s mandate. Instead, MC now functions primarily as a forum for information sharing, which is not fully aligned with its current mandate or with evolving organizational priorities. The audit noted that the CNSC intentionally left MC as an open, information sharing committee, to transmit information on certain topics to staff. This overlap contributes to governance inefficiencies and the sub-optimal use of senior resources. The organization’s estimated cost of staff attendance at MC meetings over a recent 12-month period for is estimated at $387,0001.

As part of the new strategic priorities and actions, there is an initiative entitled “clear accountabilities to support efficient decision making” led by the DG of the Regulatory Policy Directorate. The problem statement underpinning the initiative aligns closely with the audit findings: presentations often circulate through multiple committees over the lifecycle of an initiative, and the distinction in accountability and authority between decision-making bodies (e.g., ET vs. MC) is often unclear. The audit recommendations and timing were designed to provide management areas of improvement with regards to governance. The results of this audit are expected to be integrated into the updated strategic plan in fall 2025.

Delegation of authority

The purpose of DGAC is to provide a single forum for DGs to meet and maintain oversight of corporate-wide initiatives and priorities at the CNSC. It is not a decision-making body but rather serves in an advisory role. It was created following the dissolution of the Harmonized Plan Steering Committee (HPSC) in 2021. The HPSC, which included 16 DGs, had been mandated to provide leadership and oversight for horizontal improvement initiatives. While DGAC did not replace HPSC, it continues to provide a forum for discussions and advice at the DG level.

There is no formalized mechanism for the DG community to engage collectively with ET, which may limit decision-making efficiency. Most of the decision-making takes place at the executive level (ET and IPRMC). This indicates a potential opportunity to delegate some decision-making authority to the collective DG level, where appropriate. This could increase the efficiency and agility of the CNSC’s governance framework and ease the burden on the most senior committees. Survey results indicate that DGAC members see opportunities to enhance the committee’s performance, beyond an advisory body. Specifically, they highlighted the need to clarify DGAC’s mandate, formalize its role within the CNSC’s governance framework, and strengthen its strategic value.

Final remarks

To enhance organizational effectiveness and accountability, it is essential to streamline governance structures, including clarification of mandates, roles and decision-making responsibilities. This may include assessing, redefining and/or expanding the strategic purpose of committees, while also considering dissolving committees if warranted. As well, the identification of effectiveness and accountability issues may contribute to improved efficiencies and effective use of senior resources.

Recommendation 1

It is recommended that ET clarify and strengthen governance mandates, roles and operational boundaries across its governance framework.

To support this, the following measures should be implemented, using existing resources:

1a. Disband MC and absorb critical functions into other existing operational reporting structures, including consideration to formalize and expand the role of DGAC.

1b. Develop a governance decision matrix, reviewed annually, to clearly map decision accountabilities and advisory functions.

Management Action Plan

Management agrees.

1a. The Chief of Staff, with support from the Chief Audit Executive, Transformation Management Office and the Strategic Communications Directorate will develop alternative governance models based on internal consultations and benchmarking with other departments. Implement recommended model based on analysis and ET decision. Develop a communications plan to support change management and explain the new governance structure and decision matrix and support the establishment of the Governance Centre of Excellence (see Recommendation 2, planned actions)

1b. The Chief of Staff, with support from the Chief Audit Executive, Transformation Management Office and the Strategic Communications Directorate will develop and align the governance decision matrix with the selected governance model.

The Chief of Staff will also develop a communications plan to support change management and explain the new governance structure and decision matrix and support the establishment of the Governance Centre of Excellence (see Recommendation 2, planned actions).

Targeted completion date: March 31, 2026.

5.2 Strategic Focus and Documentation

Strategic focus and documentation refer to alignment with organizational priorities and strategic vision; accountabilities and practices; and procedures and record keeping.

Why it matters

Strategic governance maximizes the value of leadership time and ability by focusing attention on the most significant opportunities and risks. A clear strategic focus enables governance bodies to anticipate, monitor and respond effectively to evolving priorities and high-impact issues.

Well-structured agenda management enables governance bodies to focus on high-impact strategic issues, make effective use of meeting time, and foster active engagement from members. A consistent review process supports proactive governance and helps ensure alignment with organizational priorities.

Key findings

RFSC and OMC are primarily intended for operational decision-making, while ET and IPRMC are intended to be largely strategically focused.

A comparative analysis observed that having a governance centre of expertise or a centralized secretariat function promotes efficiency, strategic alignment and consistency.

Strategic focus

Strategic committees like ET and IPRMC play a central role in translating the CNSC’s strategic direction into practical oversight and resource planning. Topics addressed in these forums often include enterprise risks, transformation initiatives, and performance. ET and IPRMC demonstrate a strong operational grasp of their roles. Both committees are observed to consistently focus on their core responsibilities and strategic priorities, which has enabled them to function effectively and remain aligned with the organization’s high-level goals. These committees are directly linked to the CNSC’s strategic planning and are relied upon to monitor major initiatives.

Committees like ET, IPRMC, and MC regularly address high-level issues, while OMC and RFSC are primarily focused on operational topics. The audit confirmed OMC and RFSC comply with reports to MC on the basis set out in their respective ToRs. While the current structure broadly supports the governance intent, more robust coordination mechanisms and clearer communication protocols would improve the overall effectiveness and efficiency of governance operations.

In general, governance bodies are being used as intended for strategic and significant operational decision making, as evidenced by their mandates and the nature of items presented at meetings. However, the absence of a clearly defined and consistently applied delegation framework has led to variability in how decisions are escalated across the committees. The planned development of a delegation framework, through the strategic plan initiatives, represents a positive step, but until it is fully implemented and communicated, the effectiveness and focus of governance bodies may remain inconsistent.

There is also an opportunity for the CNSC to assess the performance and strategic alignment of each governance committee regularly to ensure they remain focused, relevant, and aligned with the organization’s evolving priorities. In addition, this will further support the recommendation 1 on operational boundaries across its governance framework.

Agenda management

The audit found that in several committees (MC, RFSC, and OMC) agenda items are often presented for information only. In addition, the audit observed that OMC did not consistently identify whether agenda items are for decision or for information. This limits members’ ability to prepare meaningfully and participate at the appropriate level.

Committees such as ET and IPRMC generally manage their agendas to prioritize strategic content, including items related to organizational transformation, budgeting, and enterprise risk.

There is an opportunity for the CNSC to adopt a more consistent and structured approach to agenda-setting across all governance committees. A standardized pre-meeting review process could help ensure that agendas are strategically aligned, and that appropriate coordination occurs across committees when needed.

Administrative practices

The President’s Office (PO) serves as the secretariat function for the CNSC’s senior-level committees – ET, IPRMC and MC – and is responsible for preparing agendas in collaboration with ET members, with the intent to prioritize strategic decision making. This centralized support fosters a degree of consistency in how these senior committees are managed. The establishment of a formal secretariat within the PO was a key recommendation from the 2021 Review of CNSC’s Senior-Level Committee Structure, aimed at enhancing strategic support for committees chaired by the President and CEO.

The audit’s comparative analysis (summarized in appendix C) observed that having a governance centre of expertise promotes efficiency, strategic alignment and consistency. The 2021 Review of CNSC’s Senior-Level Committee Structure similarly observed that many federal organizations follow the best practice of maintaining a centralized secretariat function to support their most senior-level committees. The function allows for strategic alignment and sequencing of items between its various committees. Many organizations shared that investing in a secretariat function has enabled them to enhance the efficiency and effectiveness of their committee meetings.

However, despite this centralized support at the senior level, there is no formal organization-wide mechanism or protocol in place to coordinate agenda-setting across all governance bodies. As a result, there is no consistent framework to ensure an appropriate balance between decision-making and information-sharing across committees.

For the remaining in-scope committees (OMC, RFSC, and DGAC), agenda-setting responsibilities are more decentralized, and the prioritization of decision-making items is inconsistent. The lack of standardized agenda-setting protocols across all governance bodies limits the organization’s ability to ensure a consistently strategic focus in its committee discussions.

The audit found that the governance committees are operationally sound, with established meeting schedules and logistical support ensuring regular engagement. However, the quality and completeness of records of decision (RODs) varied. While there appears to be a generally consistent practice of documenting key decisions (often including the decision made, the responsible parties, and follow-up actions), this approach is not supported by standardized procedures or formal templates. In some cases, the rationale behind decisions is not captured, and key details such as accountability and timelines are omitted.

The audit found that most RODs are stored in SharePoint folders accessible to relevant participants, with prior meeting minutes typically reviewed and approved at the next scheduled meeting. Decision communication practices are completed by validating and distributing minutes. It was observed that few committees are using standardized processes to disseminate decisions beyond attendees, resulting in inconsistent awareness across stakeholders. The survey results showed that 62% of respondents agreed that formal RODs are consistently created and archived. ET and IPRMC maintain a structured decision log and follow-up tracker, helping ensure accountability, visibility of action status and implementation of key decisions.

The audit found that committee TOR were not always consistently reviewed by each of the respective committees. Additionally, the TOR are not regularly reviewed collectively, potentially contributing to the perceived overlap between committees. The required frequency of these reviews varied across committees in line with their TOR. This may affect the clarity of roles and the overall efficiency of committee operations. For most committees (ET, IPRMC, MC, OMC and DGAC) the most recent TOR updates were in line with their scheduled review timelines. However, the RFSC TOR were last revised in 2021, and their review frequency is listed only as “as required,” offering limited guidance on when updates should occur. Additionally, the audit noted inconsistencies in how TOR are approved or signed across committees, indicating a need for greater standardization in the governance documentation process. These findings are reinforced by survey results, where a majority of respondents (62%) indicated they were unaware of any formal review process or updates to committee TOR, and only 8% reported that TOR are reviewed annually or more frequently.

RODs and TORs for the governance committees and their administrative processes vary at the CNSC. There is an opportunity to improve standardized communication and to reinforce governance accountability.

Open action items

The audit found that overall, action items (clearly defined tasks that results from the decisions in a committee meeting) are documented. While the format and approach to tracking action items and meeting notes vary across the organization, there was no evidence to suggest that this variability has resulted in delays or failures in completing assigned actions. As of June 10, 2025, there were 13 open action items across the committees in scope, having been initiated between November 2020 and April 2025. Of the open items, 38% do not have due dates or are on hold.

The older open action items and those without a due date should be reviewed for continued relevance and a follow-up date should be assigned.

Final remarks

The audit identified opportunities for the CNSC to strengthen the functioning and effectiveness of its governance committees while ensuring continued alignment with organizational priorities. Effective administration, regular monitoring, and periodic assessment of committee performance are essential to improving consistency, reinforcing accountability, and maintaining strategic focus.

Establishing a central governance support function or centre of expertise could further enhance efficiency by promoting best practices, standardizing processes and fostering collaboration across committees.

Recommendation 2

It is recommended that the President’s Office, using existing resources, establish a governance centre of expertise to support committees and secretariats, to implement best practices and standardization, including:

2a. Conduct annual governance effectiveness reviews or self-assessments for each committee, using performance metrics such as perceived meeting productivity, strategic alignment, and annual reviews of TOR.

2b. Develop a standardized agenda template, that can be used by the chair or governance secretariat, to ensure clarity of strategic and committee role alignment.

2c. Develop and implement a standardized ROD/meeting record template that includes decision rationale, dissenting views, action owners and deadlines.

2d. Develop and maintain a centralized governance dashboard to track key information related to decisions, including action status, responsible owner(s), and target completion dates.

Management Action Plan

Management agrees.

The Chief of Staff, with support from the Transformation Management Office and the Strategic Communications Directorate, will:

2a. Develop a self-assessment tool (online survey form) for annual committee reviews

  • Include metrics such as meeting productivity, strategic alignment, and TOR relevance
  • Include a mechanism to adjust the governance model based on feedback collected
  • Report to ET annually on survey results

2b. Develop a standard agenda template

  • Create a consistent agenda format for use across senior level committees.

2c. Develop a standardized record of decision template

  • Design a meeting record template capturing:
    • decision rationale
    • dissenting views
    • action owners

Targeted completion date 2a., 2b, 2c: January 31, 2026

2d. Explore the feasibility of a governance dashboard

  • Assess feasibility and value of a centralized dashboard.
  • If viable, develop a tool to track:
    • decision status
    • responsible owners
    • target completion dates
  • Develop a communications plan to support the launch and adoption of the governance centre of expertise, ensuring committees and secretariats clearly understand its purpose, available resources, and how standardized tools (e.g., agenda templates, ROD formats, governance dashboards) will enhance effectiveness.

Targeted completion date: August 31, 2026

5.3 Project Governance

Project governance refers to the framework of rules, processes, and procedures that the management of projects within an organization. It ensures that projects are aligned with strategic objectives and priorities, effectively managed, and deliver the desired outcomes.

Why it matters

A unified, well-structured, project governance approach helps ensure that projects are clearly aligned with strategic priorities, have well-defined ownership and monitoring, make effective use of resources, and maintain public trust. It supports consistent oversight, informed decision-making, and greater organizational impact.

Key findings

As of spring 2025, the project management framework has not yet been formally approved or implemented, and project management practices continue to vary across branches.

Project selection, risk assessment, and prioritization practices remain informal, and no centralized intake or review mechanism exists.

Survey data and project reviews highlighted inconsistent use of existing templates and tools, further reinforcing the need for standardization.

Project governance

In the fall of 2022, ET announced the establishment of a Transformation Management Office (TMO) with the purpose of overseeing the development, monitoring, and implementation of all major transformation initiatives. The TMO was created to ensure that the CNSC was equipped to implement meaningful change and to increase the likelihood of transformational project success. It provides centralized executive oversight on the progress of projects that impact core program delivery and key organizational priorities.

TMO’s transformation management framework is comprised of three components: project management, change management and change leadership. The TMO’s mandate is to provide services across the CNSC to enable successful change across the organization. TMO has provided integrated project management and change management services to support the CNSC’s transformational and horizontal initiatives. Its transformation framework has encompassed Project Management, Change Management and Change Leadership while shifting its mandate over time. The TMO has established itself as the CNSC’s centre for enablement for transformational and horizontal initiatives and projects, providing clarity, support and integrated information for decision-making.

The TMO developed a draft enterprise project governance framework in 2024. The framework includes clearly defined roles, a gated project lifecycle, and scalable oversight processes based on risk and complexity. It identifies how the CNSC governs and oversees projects, from initial proposal to closeout, based on a standardized project lifecycle. It also clarifies the responsibilities of senior management in establishing, maintaining, and continuously improving project governance, drawing on lessons learned to refine oversight and investment decisions.

Survey results suggest that project management practices at the CNSC remain inconsistently applied. The survey results showed that 64% of respondents believe that project management is conducted on a project-by-project basis, while 36% reported being unsure of how project management is applied across the organization. Respondents also pointed to the inconsistent use of existing tools and templates, reinforcing the need for greater standardization and communication around project governance processes.

While a project management framework has been drafted and contains the necessary components for effective governance - including stakeholder roles, decision authority, and reporting mechanisms - it has not yet been finalized, approved, or implemented organization-wide. The draft framework describes an intake system as part of prioritization methodology. Until the framework is operationalized and embedded into routine project oversight processes, the organization lacks a formal mechanism to ensure strategic alignment and execution consistency.

Final remarks

A project governance framework provides a structured approach to managing projects, ensuring clarity in decision-making, enhancing transparency, and promoting a culture of accountability. A formal, operationalized framework will benefit the CNSC by aligning projects with strategic priorities, managing risks effectively, and optimizing resource allocation.

Recommendation 3

It is recommended that the TMO, using existing resources in place, finalize and operationalize its enterprise-wide project governance framework.

To support this, the following measures should be implemented:

3a. Finalize, approve, and implement the project governance framework organization-wide, with well-defined threshold for application, adoption timelines and staff training.

3b. Finalize, approve and implement a formal intake and prioritization system for projects, based on strategic fit, resource availability, cost, and risk.

Management Action Plan

Management agrees.

3a. While the TMO will strive to finalize, approve and implement the existing project management framework organization-wide, it should be noted that the TMO does not have authority over projects led outside the TMO’s portfolio; management support and championing of project governance will be necessary for the success of the implementation outside the TMO’s purview. The TMO will support this through the following actions:

Framework Finalization – Review and incorporate feedback from DGs to finalize the governance framework. (November 30, 2025)

Approval Process – Submit the finalized framework for ET approval. (January 31, 2026)

Implementation – Communicate to the organization and conduct staff learning events, building on learning events already conducted, such as the recent TMO-led Project Management 101 Open Learning Session (June 2025). (First learning event by February 28, 2026, then ongoing)

3b. The TMO has already developed an intake form and prioritization system (embedded within the project management framework), based on best practices within other government departments and other nuclear regulators such as the United Kingdom’s Office for Nuclear Regulation (UK ONR).

The TMO will:

Finalize the intake form – Ensure that the intake form is in a prominent place on the TMO’s Hub communication page and communicate its existence, aligned with the staff learning events for project management and change management already conducted by the TMO. (February 28, 2026)

Obtain approval of the prioritization system for projects – This was already obtained in earlier presentations to ET while presenting the portfolio of projects but will be revalidated and approved through the project management framework, in which the prioritization process and criteria are embedded (3a). (January 31, 2026)

Refine, as needed – The TMO has used the prioritization criteria and refined it through both Project Athena prioritization and Strategic Planning 2025–26 prioritization. We will continue to refine it, as needed. Once implemented, the TMO will also continue to refine the intake form, as required, based on feedback received. (Ongoing)

Targeted completion date:

3a. February 28, 2026

3b. February 28, 2026

6. Overall Conclusion

In summary, the audit found that the CNSC has effective governance bodies in place with formal TOR.

There are opportunities for improvement with respect to avoiding duplication in committees’ mandates and discussions. While committees are generally well run, with records showing a commitment to transparency and tracking, there are opportunities to streamline and improve processes.

The project governance framework has not yet been implemented, and project management remains inconsistent across the organization. However, a draft project governance framework has been developed by the TMO reflecting forward-thinking design.

The implementation of the recommendations identified in this report, along with the completion of other initiatives already underway by management, will further strengthen the governance oversight at the CNSC.

Appendix A: Committees In and Out of Audit Scope

In Scope

  • Director General Advisory Committee
  • Executive Team
  • Integrated Planning and Resource Management Committee
  • Management Committee
  • Operations Management Committee
  • Regulatory Framework Steering Committee

Out of scope

  • Contract Review Committee
  • Departmental Audit Committee
  • Digital Steering Committee
  • Labour Management Consultation Committee
  • Policy Health and Safety Committee
  • Research Advisory Committee
  • Security Committee
  • Small Modular Reactors Committees
  • Workplace Health and Safety Committee

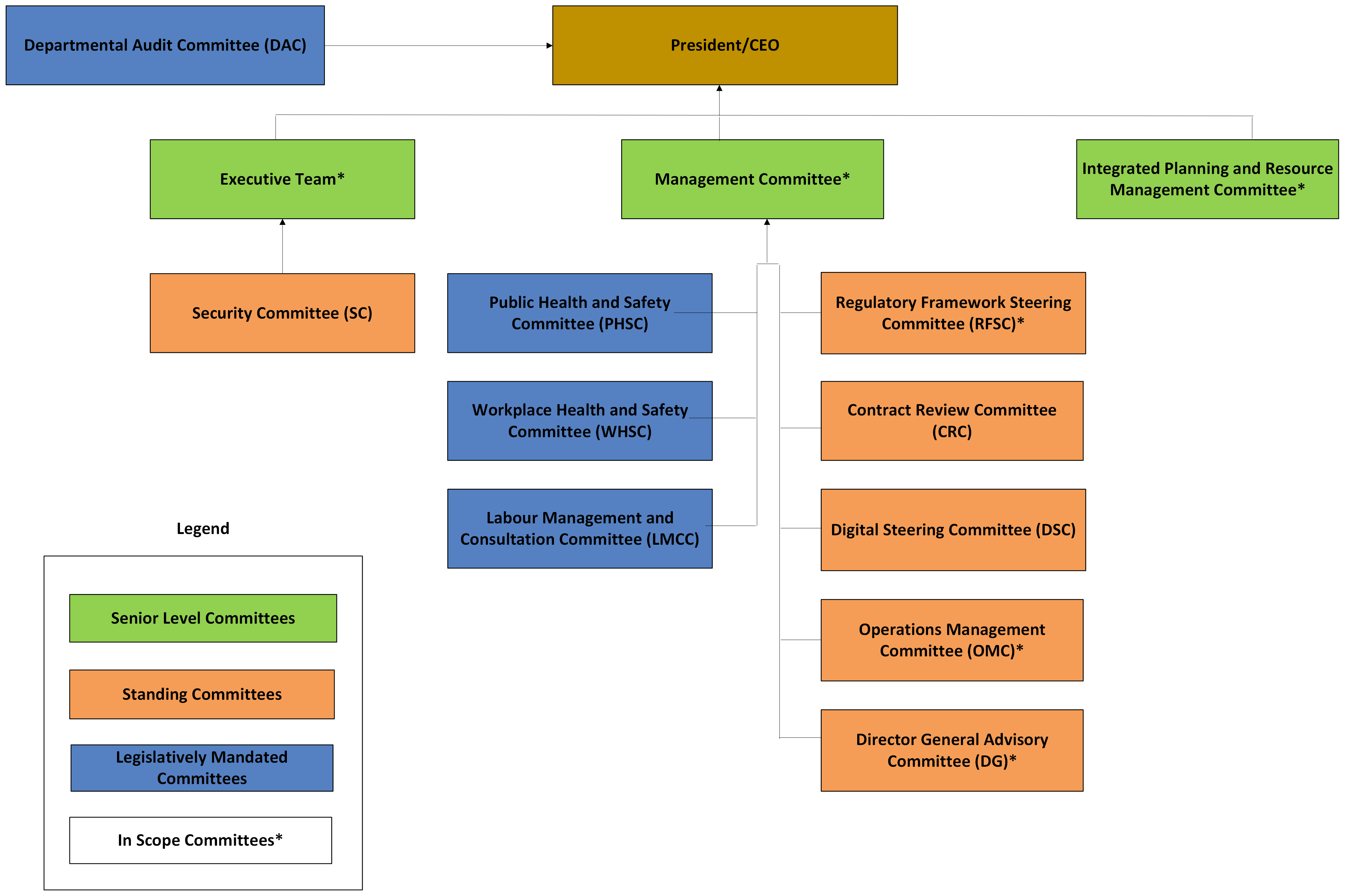
Appendix B: CNSC Committees 2025

Text version

A chart outlining how CNSC committees relate to one another and to the President/CEO, what level of committee they are and whether they are in scope for the audit.

Text description for the boxes, from top to bottom and left to right, with their respective level of committee and whether they are in scope:

  • The Departmental Audit Committee is a legislatively mandated committee and is not in scope; it reports to the President/CEO.
  • The President/CEO receives reports from senior-level committees.
  • The Executive Team is a senior-level committee and is in scope.
  • The Management Committee (MC) is a senior-level committees and is in scope.
  • The Integrated Planning and Resource Management Committee is a senior-level committee and is in scope.
  • The Security Committee is a standing committee and is not in scope; it reports to the Executive Team.
  • The Public Health and Safety Committee is a legislatively mandated committee and is not in scope; it falls under the MC.
  • The Regulatory Framework Steering Committee is a standing committee and is in scope; it falls under the MC.
  • The Workplace Health and Safety Committee is a legislatively mandated committee and is not in scope; it falls under the MC.
  • The Contract Review Committee is a standing committee and is not in scope; it falls under the MC.
  • The Labour Management and Consultation Committee is a legislatively mandated committee and is not in scope; it falls under the MC.
  • The Digital Steering Committee is a standing committee and is not in scope; it falls under the MC.
  • The Operations Management Committee is a standing committee and is in scope; it falls under the MC.
  • The Director General Advisory Committee is a standing committee and is in scope; it falls under the MC.

Appendix C: Comparative Analysis Summary

This comparative analysis summarizes findings from consultations with 3 federal government organizations ranging in size from approximately 300 to 4,500 employees.

Theme Key takeaways: summary of the three federal government organizations
Mandates and terms of reference

Strengths: All organizations have TOR; 1 organization’s TOR are most up-to-date and supported by a secretariat.

Opportunities for improvement: Regular TOR reviews and clearer role definitions, especially around decision-making.

Agenda management

Strengths: All 3 organizations have some form of structured planning.

Opportunities for improvement: Standardize formats, introduce validation processes, and use agenda scorecards.

Decision-making and documentation

Strengths: One organization has formal logs; 2 organizations have partial practices.

Opportunities for improvement: Adopt consistent formats and ensure rationale and minority views are recorded.

Strategic focus and role clarity

Strengths: All 3 organizations aim for strategic focus.

Opportunities for improvement: Define strategic/operational taxonomy and streamline committee roles.

Project governance

Strengths: 2 organizations have a standardized governance model and tools; one organization has clear oversight for few priority projects.

Opportunities for improvement: Broaden application of frameworks and introduce dashboards.

Cross-cutting observations

  • Centralized support: 2 organizations benefit from governance secretariats; 1 organization is lean but risks continuity.
  • Strategic agenda management: formal processes help 2 organizations; 1 organization relies on culture and leadership.
  • Documentation: 1 organization is most advanced; 2 organizations need more consistency.
  • TOR discipline: 2 organizations are more current; 1 organization needs updates.
  • Project governance: 1 organization is most mature with a framework in place; 2 organizations could benefit from lightweight formalization.

Conclusion

Two organizations illustrate the benefits of centralized governance coordination and structured documentation, while 1 organization offers insights into lean, purpose-driven governance. Common opportunities for improvement relate to:

  • clear and consistent documentation of decisions and rationale
  • regular TOR reviews and scope exclusions
  • agenda management and triage of items to prioritize strategic focus
  • broad and consistent application of project governance framework

Appendix D: MAP Resource Estimation

Estimated Level of Effort (LOE) Description

Low

(≤ 5 days)

Can be implemented using existing processes, minimal planning, and limited coordination. No new systems, policies, or numerous approvals are required, and the change poses little disruption to ongoing operations.

Moderate

(6 to 15 days)

Requires coordinated effort across multiple functional areas or governance bodies. It may involve developing or updating tools, templates, or procedures and typically requires some level of validation, communication, or integration with existing processes or initiatives.

High

(15+ days)

Involves organization-wide change or formal development/implementation of new frameworks, policies, or systems. It requires significant planning, cross-functional coordination, multiple approval, and often includes communication strategies, training, and change management activities to ensure adoption and sustained impact.
Recommendation Estimated LOE Accountability
1a. Disband MC and absorb functions into other structures Moderate ET/PO
1b. Develop governance decision matrix Low PO
2a. Conduct annual committee effectiveness reviews/self-assessments Low PO
2b. Introduce pre-meeting agenda validation template Low PO
2c. Standardize ROD/meeting record template Low PO
2d. Create and maintain a governance dashboard Moderate PO
3a. Finalize, approve, and implement the framework organization-wide Moderate TMO
3b. Finalize and implement intake and prioritization system Moderate TMO

Appendix E: Acronyms

The following table represents acronyms used in this document.

CEO Chief Executive Officer
CNSC Canadian Nuclear Safety Commission
CRC Contract Review Committee
DAC Departmental Audit Committee
DG Director General
DGAC Director General Advisory Committee
DSC Digital Steering Committee
ET Executive Team
EVP Executive Vice-President
HPSC Harmonized Plan Steering Committee
IPRMC Integrated Planning and Resource Management Committee
LMCC Labour Management and Consultation Committee
LOE Level of Effort
MC Management Committee
OMC Operations Management Committee
PHSC Public Health and Safety Committee
PO President’s Office
RFSC Regulatory Framework Steering Committee
ROB Regulatory Operations Branch
ROD Record of Decision
SC Security Committee
TMO Transformation Management Office
TOR Terms of Reference
TSB Technical Support Branch
UK ONR United Kingdom’s Office for Nuclear Regulation
VP Vice-President
WHSC Workplace Health and Safety Committee

Page details

Date modified: